首页
走进农发
集团简介
战略规划
企业文化
领导之窗
组织架构
项目案例
集团荣誉
成员企业
新闻中心
集团资讯
政策信息
公示公告
招标公告
中标公示
其它公告
业务领域
项目投融资
工程及建材
房地产及棚改
农林产业经营
国有资产运营
党群视窗
党建动态
群团活动
纪检监察
纪检动态
投诉举报
加入农发
人才理念
社会招聘
往期招聘
联系我们
联系方式
招标公告
中标公示
其他公告
公示公告
Public announcement
科学定位、强化融资、精干主业、创新管理、稳健经营、持续发展
Changchun City Development Group
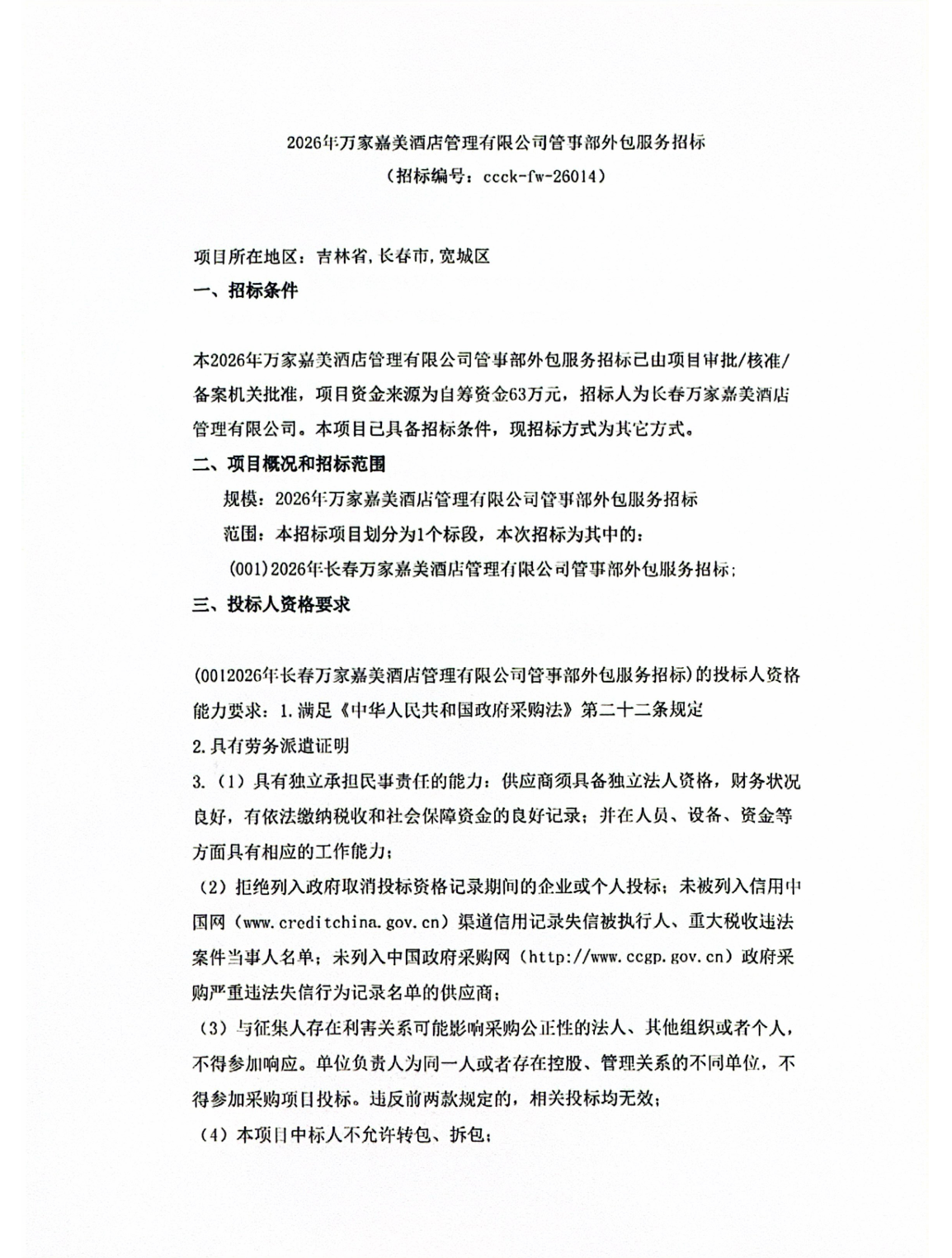
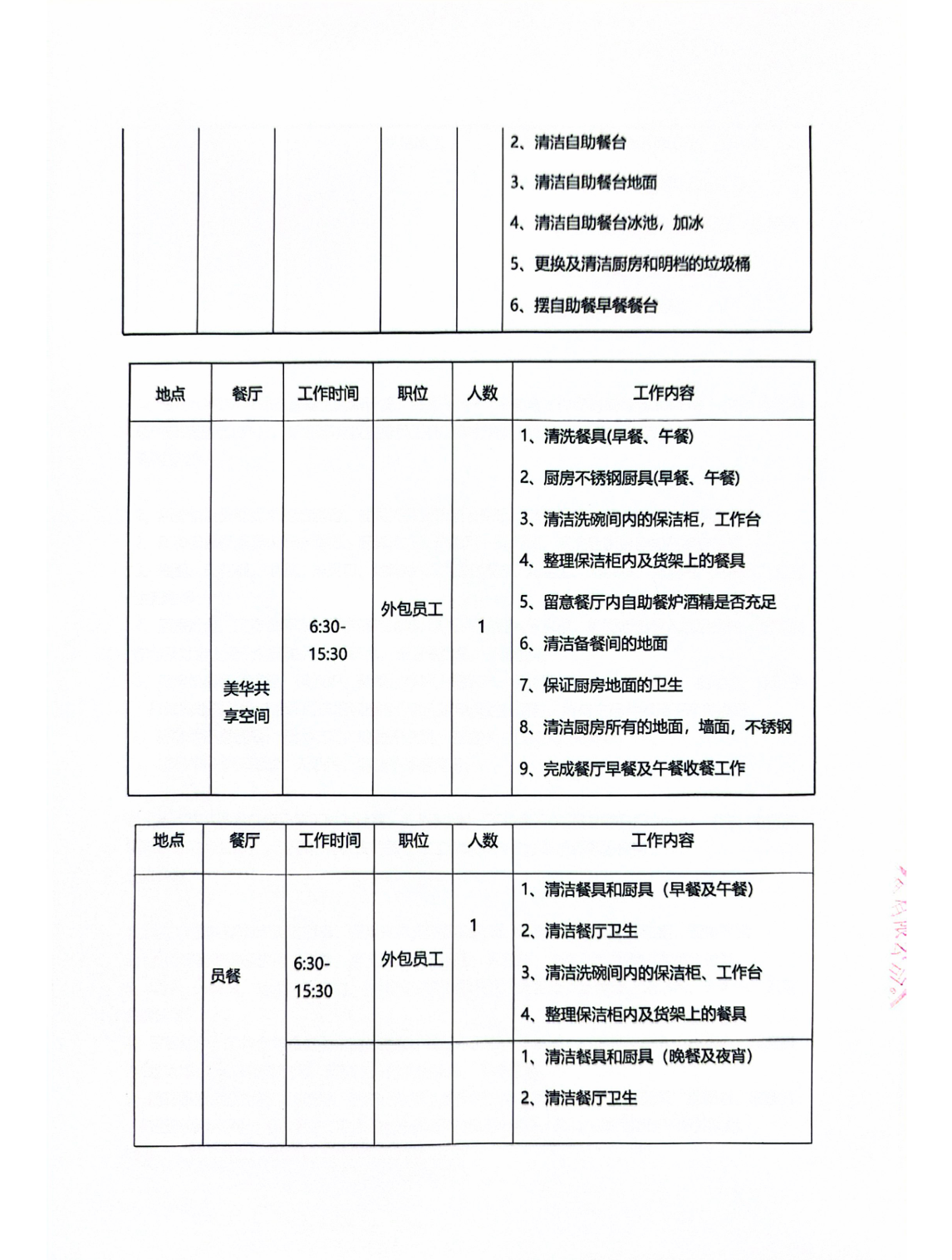
2026年万家嘉美酒店管理有限公司管事部外包服务招标
发布:2026-01-31 08:31:00 阅读:771
上一条
长春市绿园区青年路原五环汽车修配厂厂区内房屋建筑物出租发布询价公告
下一条
长春市绿园区青年路原五环汽车修配厂厂区内房屋建筑物出租发布询价公告(四次)